5月28日,桂林发布史诗级组合拳“桂7条”,其中包括支持居民“以旧换新”改善住房条件。
今天(6月12日)下午16点35分,桂林市住建局官网发布《桂林市促进房产市场“以旧换新”工作实施方案》的通知,正式官宣住房“以旧换新”。
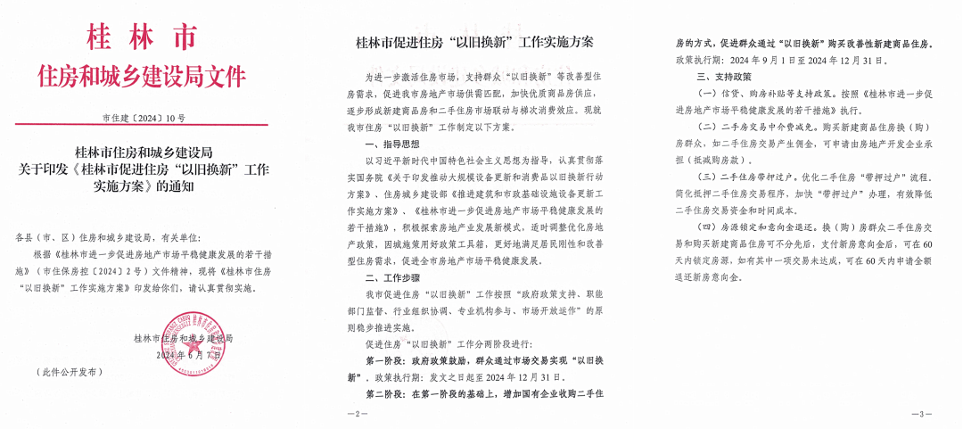
具体将分为两个阶段实施:

第一阶段,由政府政策支持,“居民-开发商-中介”多方通过市场交易实现“以旧换新”。执行期为2024年6月7日至2024年12月31日。
第二阶段,在第一阶段的基础上,增加国有企业收购二手住房的方式,促进居民通过“以旧换新”购买改善性新建商品住房。执行期为2024年9月1日至2024年12月31日。
另外,该通知还列出了相关支持政策:
①信贷、购房补贴等支持政策。包括住房贷款利率、契税补贴等,具体可点击查看→桂林楼市组合拳。
②二手房交易中介费减免。卖旧买新过程如产生交易佣金,可申请由房地产开发企业承担(抵减购房款)。
③二手住房带押过户。简化程序,加快“带押过户”办理,降低交易资金和时间成本。
④房源锁定和意向金退还。买新卖旧可不分先后,支付新房意向金后,可在60天内锁定房源,如有其中一项交易未达成,可在60天内申请全额退还新房意向金。
对于桂林住房“以旧换新”政策,你有什么看法,欢迎留言跟小桂交流。

住建局官网截图
