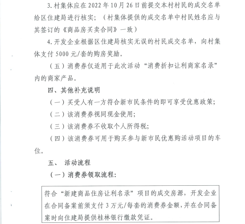
为促进临桂区房地产行业健康稳定发展,提高新市民的生活品质,激发市场热情,促进临桂区经济社会全面协调可持续发展,临桂新区在今年4月底出台了《2022年临桂区新市民优惠购活动方案》。
直至今日,临桂“新市民”政策出台实施以来,备受买房人关注。
为保证政策的顺利执行,在5月中旬,有关部门也制定了相关的优惠购活动实施细则。
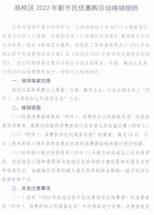
而近日,临桂区工信和商贸局也下发了《临桂区2022年新市民优惠购活动核销细则》,旨在充分利用购房优惠活动拉动临桂的零售、住宿、餐饮业发展,保证补贴政策顺利执行。

临桂“新市民”活动核销细则
结合《临桂区住建局、临桂区工信和商贸局关于2022年临桂区新市民优惠购活动方案》及《临桂区 2022年新市民优惠购活动细则》,有关部门特制定核销细则如下:
一、核销商家范围
临桂区在库限额以上零售、住宿、餐饮企业。以企业报名并入“附件1:消费折扣让利商家名录”为准。
根据以下消费折扣让利商家名录,消费券可用于临桂区域内43家商家享受优惠和折扣让利,包括有超市、酒店、餐饮、家装等类门店。



附件1:消费折扣让利商家名录
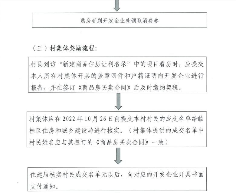
二、核销流程
(—)购房消费者持券到“附件1:消费折扣让利商家名录”的商家使用消费券。商家对收取的消费券进行实名登记并加盖公章(附件2)。
(二)“附件1:消费折扣让利商家名录”的商家,每月10日、25日(周末顺延)持开具的发票及收取的消费券到桂林银行进行核销。
(三)桂林银行统计核销结果(附件3)并提交给临桂区工信和商贸局,经临桂区工信和商贸局与临桂区住房和城乡建设局相关领导共同审核签字后,由临桂区住房和城乡建设局将核销金额统一拨付到对应的商家账户内。
三、其他注意事项
(一)持有“2022年临桂区新市民优惠购活动消费券”的消费者到“附件1:消费折扣让利商家名录”中的商家进行消费,消费券使用时需保持券面完整,完整度以桂林银行认定为准,券面破损严重的不予以核销。
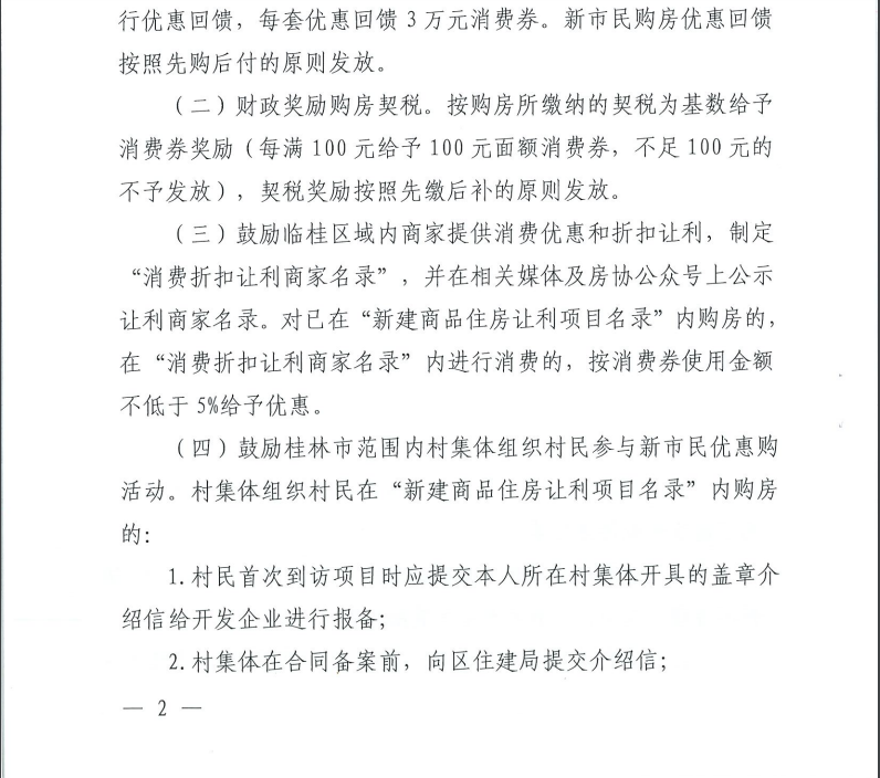
(二)让利商家需按消费券金额不低于5%给予持券消费者优惠。
(三)持有“2022年临桂区新市民优惠购活动消费券”的消费者到“附件1:消费折扣让利商家名录”中的商家进行消费,消费券使用时不设找补。
(四)“附件1:消费折扣让利商家名录”的商家除汽车销售企业外到桂林银行核销时需持开具的发票;汽车销售企业需持标明使用了多少消费券金额的购车发票复印件。
(五)核销商家到桂林银行核销时需持营业执照复印件、银行开户许可证复印件、法人身份证复印件。
四、本细则由临桂区工信和商贸局负责解释。
附《临桂区2022年新市民优惠购活动核销细则》原文件:



附:临桂新市民政策实施细则
一、活动对象
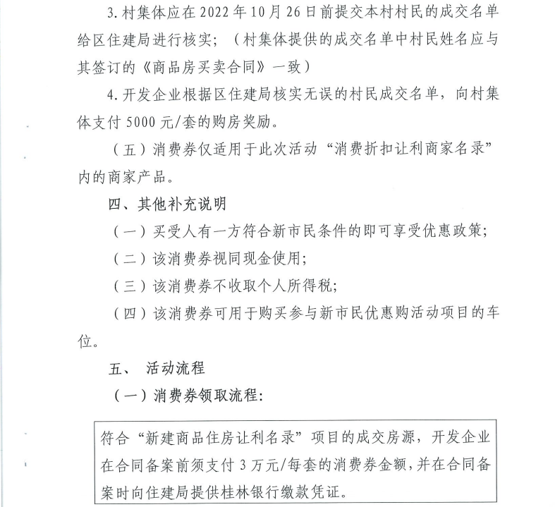
(一)新市民指临桂区辖区范围内的农村户籍人口以及临桂区户籍以外的所有人口。在临桂区辖区范围内购买新建商品住房并及时缴纳契税的新市民可享受优惠政策。
(二)在临桂房协公众号上公示的“新建商品住房让利名录”项目中的所有可售房源和“消费折扣让利商家名录”内的商家产品。

(来源:桂林市临桂区房地产行业协会)
二、适用时限
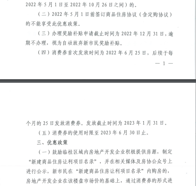
(一)2022年5月1日至2022年10月26日期间签订新建商品住房买卖合同,并到临桂区住房和城乡建设局合同备案且已全额缴纳契税(购房合同水印码日期与税收完税发票日期均需在2022年5月1日至2022年10月26日之间)的。
( 二 ) 2022年5月1日前签订商品住房协议(含定购协议)的不能享受此优惠政策。
(三)办理奖励补贴申请截止时间为2022年12月31日,逾期不办理,视为自动放弃新市民奖励补贴。
(四)消费券首次发放时间为2022年6月25日,后续于每个月的25日发放消费券。发放截止时间为2023年1月31日。
(五)消费券的使用时限至2023年6月30日止。
》》优惠政策:
(五)消费券仅适用于此次活动“消费折扣让利商家名录”内的商家产品。
附临桂新市民购房优惠活动细则:








