过去,房地产开发企业获取新项目或进入新地区时,由于属地化管理及税收等等原因,在当地成立新项目公司,随后办理房地产开发暂定资质,是较为常见的操作。
但从今年7月1日起,这种操作行不通了。
住建部暂停房企资质审批逾三月
6月30日,住建部官网发布通知,“自2021年7月1日起,各地住房和城乡建设部门停止受理房地产开发企业三级、四级资质的核定申请和暂定资质备案申请。”

住建部发布通知,全国范围内暂停受理开发企业资质备案申请,图源住建部官网
小编了解到,近期部分城市的新项目开盘申领预售证,或者开发贷审批或放款,遇到了困难。
主要原因为传统取证以及商业银行开发贷审批或放款的要求中,往往需要开发公司至少拥有暂定资质。
虽然住建部门停办了新资质,但是其他部门、部分金融机构,对于过去要有资质才能办理相关手续的要求,并无明确统一说法。

桂林某楼盘工地实拍
小编了解到,虽然一些地方目前已有过渡方案解决这一问题。
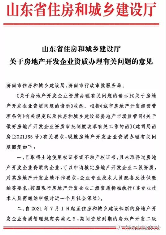
比如山东省提出,已取得土地使用权证书或不动产权证书,且未取得过房地产开发企业资质的企业,可以申请核定房地产开发企业二级资质,对其房地产开发业绩不作要求,企业专业技术人员配备及社保缴纳等要求,按照现行房地产开发企业二级资质标准执行(其专业技术人员需缴纳申报时近一个月社会保险)。

山东省住建厅文件截图,图源见水印
广州市则提出,在新的资质管理规定实施之前,各区住建、审批部门参照原资质核准标准和条件,将资质核查书面意见函告商品房预售审批部门,房企可凭意见申办商品房预售许可证。


广州市住建局文件截图
个别银行也可通过特批推进房企正常融资申请,但仍有一些项目,会遇到窘境。桂林也不例外,比如一些今年下半年拿地的房企,就因为资质审批政策调整,迄今为止仍未能正常开发。
不过不用等待太久了,新的《房地产开发企业资质管理规定》修改方案已正式对外征求意见。意味着已经施行20多年的房地产开发企业资质审批制度将迎来重大变革。
房企资质等级由四级减少为两级
11月2日,司法部网站发布了住房和城乡建设部关于《住房和城乡建设部关于修改〈房地产开发企业资质管理规定〉的决定(征求意见稿)》公开征求意见的通知。
通知指出,为贯彻落实《国务院关于深化“证照分离”改革 进一步激发市场主体发展活力的通知》(国发〔2021〕7号)有关要求,住房和城乡建设部拟修改《房地产开发企业资质管理规定》,起草了《住房和城乡建设部关于修改〈房地产开发企业资质管理规定〉的决定(征求意见稿)》,现向社会公开征求意见。
意见反馈截止时间为2021年12月2日。

司法部网站截图
这其中最核心的修改,就是将现行的房地产开发企业资质一、二、三、四四个资质等级修改为一、二两个资质等级。
二级资质由省、自治区、直辖市人民政府住房和城乡建设主管部门或者其确定的设区的市级、县级人民政府房地产开发主管部门审批。
一级资质的房地产开发企业承担房地产项目的建设规模不受限制。
二级资质的房地产开发企业可以承担建筑面积25万平方米以下的开发建设项目,不得越级承担任务。
企业超越资质等级从事房地产开发经营的,由县级以上地方人民政府房地产开发主管部门责令限期改正,处5万元以上10万元以下的罚款;逾期不改正的,由原资质审批部门提请市场监督管理部门吊销营业执照,并依法注销资质证书。

桂林楼市航拍图
以下为《决定》全文:
一、 将第四条第一款中的“建设行政主管部门”修改为“住房和城乡建设主管部门”。其余条款依此修改。
二、 将第五条第一款修改为:“房地产开发企业按照企业条件分为一、二两个资质等级。”
将第二款第二、三、四项修改为第二款第二项:“(二)二级资质:
1.有职称的建筑、结构、财务、房地产及有关经济类的专业管理人员不少于5人,持有资格证书的专职会计人员不少于2人;
2.工程技术负责人具有相应专业中级以上职称,财务负责人具有相应专业初级以上职称,配有专业统计人员;
3.具有完善的质量保证体系,在房地产开发活动中落实工程质量管理职责。”
三、 删去第六条、第七条、第八条。
四、 将第十条改为第七条,修改为:“申请核定一级资质的房地产开发企业,应当提交下列材料:
(一)企业资质等级申报表;
(二)专业技术人员的职称证件;
(三)已开发经营项目的有关材料;
(四)《住宅质量保证书》《住宅使用说明书》执行情况报告。”
五、 增加一条,作为第八条:“申请核定二级资质的房地产开发企业,应当提交下列材料:
(一)企业资质等级申报表;
(二)专业技术人员的职称证件;
(三)建立质量保证体系等情况说明。”
六、 将第十一条改为第九条,将第三款修改为:“二级资质由省、自治区、直辖市人民政府住房和城乡建设主管部门或者其确定的设区的市级、县级人民政府房地产开发主管部门审批。”
增加一款,作为第五款:“申请核定资质的房地产开发企业,应当通过政务服务平台提出申请。”
七、 将第十二条改为第十条,修改为:“资质证书由国务院住房和城乡建设主管部门统一监制。资质证书分为正本和副本,资质审批部门可以根据需要核发资质证书副本若干份。资质审批部门应当加快推行电子资质证书。”
八、 将第十三条改为第十一条,将第二款修改为:“因资质证书污损、破损、遗失需要更换、补办的,企业应当向原资质审批部门提出申请。原资质审批部门应当在5个工作日内办理完毕。”
九、 将第十四条改为第十二条,将“工商行政管理部门”修改为“市场监督管理部门”。其余条款依此修改。
十、 将第十七条改为第十五条,修改为:“县级以上人民政府房地产开发主管部门应当开展‘双随机、一公开’监管,依法查处违法违规行为。对于房地产开发企业不再符合相应资质条件的,责令其限期改正;拒不改正的,撤回其资质证书。
县级以上人民政府房地产开发主管部门应当加强对房地产开发企业信用监管,不断提升信用监管水平。
十一、 将第十八条改为第十六条,修改为:“一级资质的房地产开发企业承担房地产项目的建设规模不受限制。
二级资质的房地产开发企业可以承担建筑面积25万平方米以下的开发建设项目,不得越级承担任务。
十二、 将第二十条改为第十八条,修改为:“企业超越资质等级从事房地产开发经营的,由县级以上地方人民政府房地产开发主管部门责令限期改正,处5万元以上10万元以下的罚款;逾期不改正的,由原资质审批部门提请市场监督管理部门吊销营业执照,并依法注销资质证书。”
十三、 将第二十一条改为第十九条,将其中的“由原资质审批部门公告资质证书作废,收回证书”修改为“由原资质审批部门按照《中华人民共和国行政许可法》等法律法规规定予以处理”。
十四、 将第二十二条、第二十三条、第二十四条修改为第二十条:“企业开发经营活动中有违法行为的,按照《中华人民共和国城市房地产管理法》《中华人民共和国行政处罚法》《城市房地产开发经营管理条例》《建设工程质量管理条例》《建设工程安全生产管理条例》《民用建筑节能条例》等有关法律法规规定予以处罚。”
此外,对相关条文序号作相应调整。
本决定自公布之日起施行。《房地产开发企业资质管理规定》根据本决定作相应修改。
小编点评:
施行20多年的《房地产开发企业资质管理规定》历经多次修改,已经成为房地产行业管理机制的基石之一。随着行业的不断发展和国家经济体制改革的全面深入,简政放权正在成为各级政府的工作方向。
正如《通知》所言,改革的原因是“为贯彻落实《国务院关于深化“证照分离”改革进一步激发市场主体发展活力的通知》”。
那么,国务院的通知到底怎么说的呢?

从此次征求意见稿来看,对于房地产开发企业的人员要求大大放宽,对比一下修改前的人员要求:
而且审批层级、材料、开发业绩等各方面要求都继续放宽。
但是审批放宽并不意味着监管“放水”,前述国务院通知亦提出了“加强事中事后监管”的具体措施:

与之相对应的是,今年自治区住建厅已经起草了《广西房地产开发企业信用信息管理暂行办法》(征求意见稿),未来企业信用信息将成为事关企业拿地、开发建设、融资等各环节的重要参考依据。
所以,还是那句话,开发企业务必要遵纪守法,诚实守信,恪守对消费者在商品和服务质量方面的承诺;严格执行商品房销售的有关规定,维护消费者合法权益;要接受政府和公众监督,积极履行企业社会责任,通过向消费者提供优质的商品和服务赢得市场。

审核丨周彧喆

