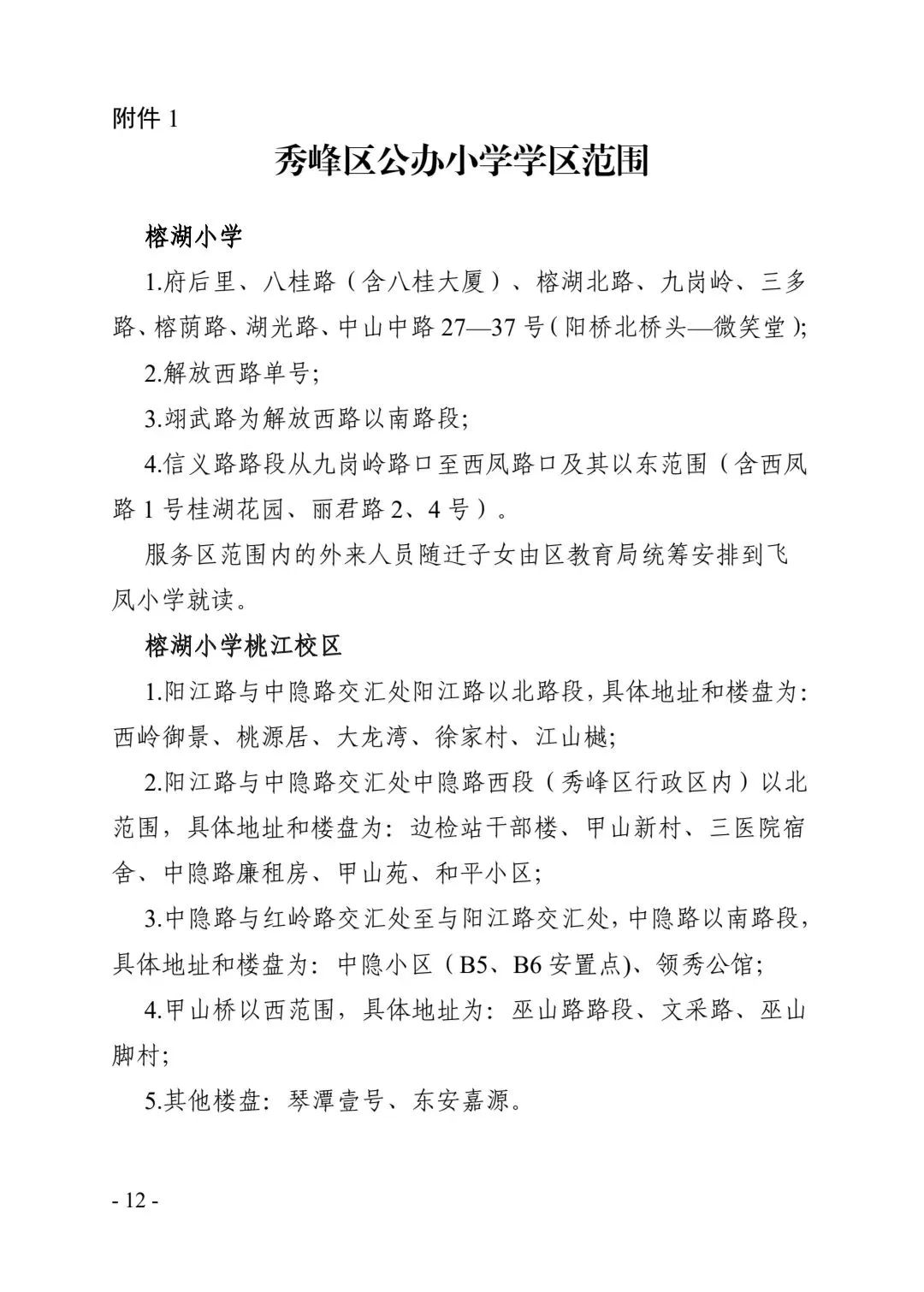
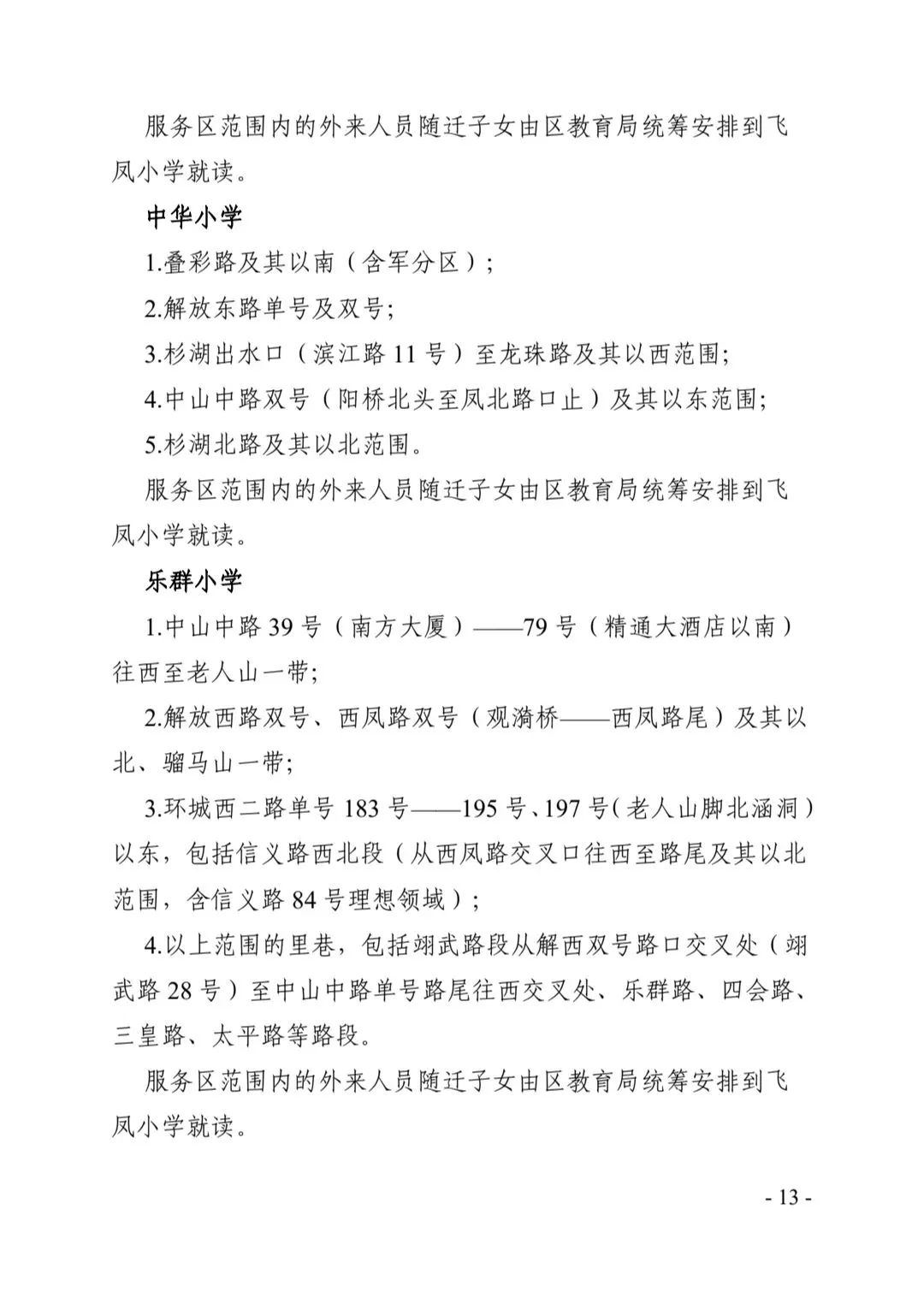
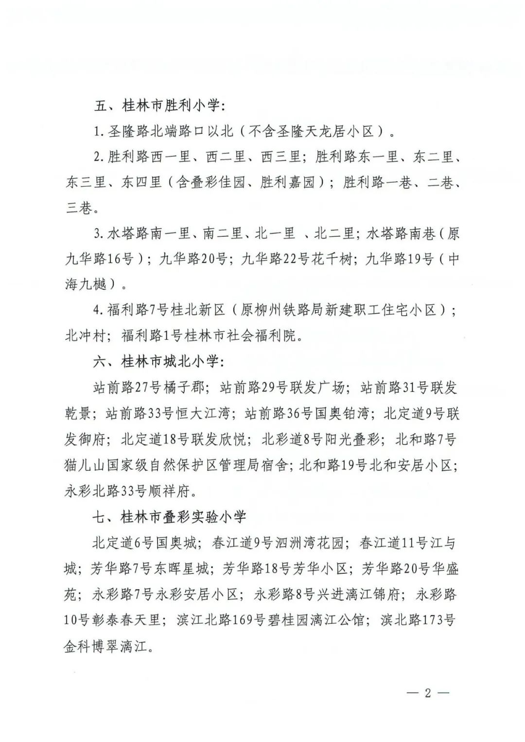
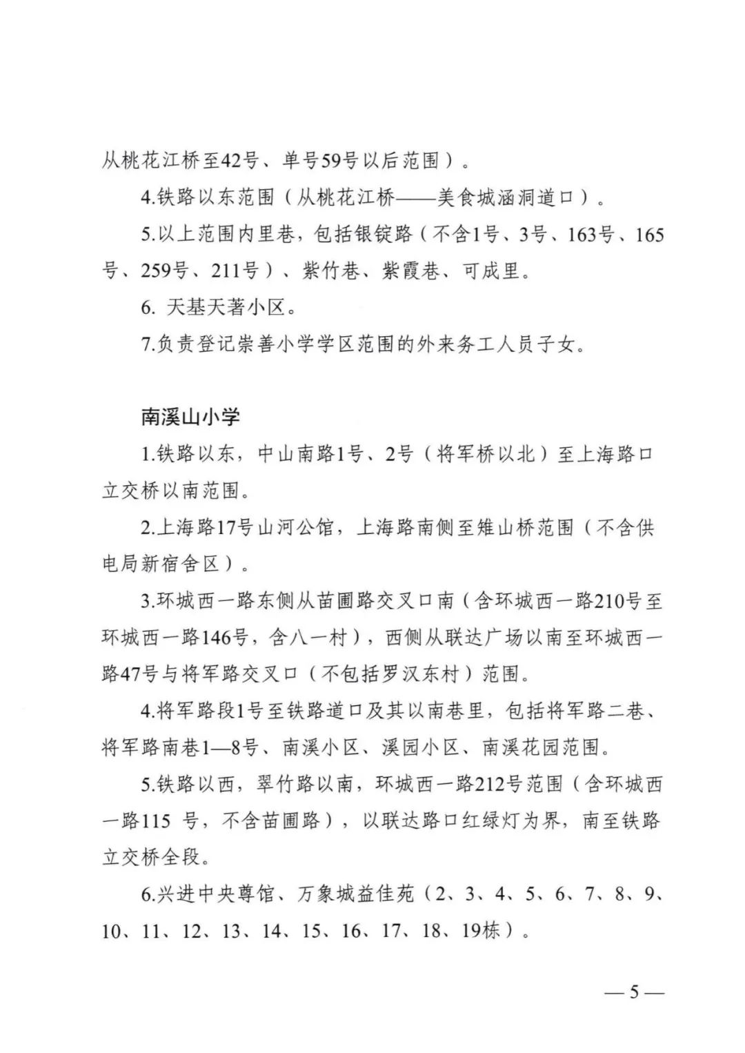
目前,桂林各个区的学区划分文件陆续发布,大居为大家收集整理了七星/叠彩/秀峰/象山区/临桂区/灵川2025年公办义务教育学校服务范围(即学区)划分,家长们赶紧收藏起来吧!
(二)环城南一路从时代广场小区路口至穿山东路交叉路口的长盛时代广场(环城南一路3号)、污水厂宿舍(环城南一路7号)、竣为景观(环城南一路8号)、地质监测站宿舍(环城南一路12号)、兴进广场住宅小区(环城南一路14号)。
(三)毅峰路及其以南范围,含青岭路、毛塘路、毛塘西路;世和花园(毛塘路21号),毛塘路19号新建住宅小区。
(四)骖鸾路西侧及里巷和骖鸾路东侧的11号、13号、15号、17号。
(五)穿山东路从毅峰路口至环城南一路以东(不含东晖国际公馆),七星花园世纪新城小区、桂林高新万达广场住宅楼(穿山东路43号)、彰泰·天街住宅小区(穿山东路41号)。
(六)中级法院宿舍区(空明西路9-1号)、空明西路10-35号。
(七)棠棣之华住宅小区(环城南一路9号、不含公寓)
(一)辰山路:1号(电科所)、2号(味精厂)
(二)环城北二路:46号(桂花园)、48号(屏风花园)、50号、52号(漓江花园)、56-1号(医学院宿舍区)、56-2号(工学院宿舍区)、56-3号(澳洲花园)、56-4号(东城别墅区)、58号(澳洲假日)、60号(东城景苑)、66号(东城雅苑)、85号(富康苑)、91号(百合苑)、95号(桃花源小区)、148号(桂林市路灯管理处)、97号。
(三)建干路:36号中海·元居住宅小区、38号华郡小区(冠城大通小区)、87号联发·旭景—御景园小区、建干路 42 号兴进御园一期的百合苑 1-4 栋、莲花苑 5-10 栋、玫瑰苑 11-17栋、兰花苑 41-47 栋、牡丹苑18-40栋。
1. 普陀路从三里店广场到朝阳路口地段的西侧(含会仙路、会仙小区一带)。
2. 七星路从三里店广场至龙隐桥头两侧(2-26双号、1-67单号)及七星路一巷、二巷。
3. 码坪街、辅星路、金星路、龙隐路。
4. 漓江路从三里店广场至观光酒店及其以北范围(2-18双号)。
5. 施家园路1-29号的单号,2-26号的双号(只到腾龙苑,不含施家园村,不含穿山街道办,不含龙隐园一区和二区)。
【学区范围内部分小区所处路段如下:湖畔山庄(会仙路11号)、公园绿涛湾(七星路13号、会仙路8、9、16号)、新天地(会仙路18号)、冠泰•城国住宅小区(七星路39-1号)、家乐城(七星路29号)、景韵世家(七星路16号)、东岸枫景(七星路35号)、绿海新城(辅星路16号)、鑫海国际(辅星路13号)、隐龙居(施家园路21号)、恒祥花园(漓江路18号)、望城岗小区(辅星路8号)、国际商贸城住址小区(七星路26号)、国学府(会仙路6号)、桂林润园小区(会仙路11-1号),未提及的小区在以上学区路段内即可。】
1、东江小学本部学区范围:
(1)自由路及其以北,新桥以西路段一带范围。(含自由路、栖霞路、松树园、东江路、东江二路、临江路、临江上里、济民路、刘家园、六合花园、六合路老干所、福隆园17、18组)。
(2)自由路至花桥以南,穿山路及其以东、西路段(含穿山路、新生街、古有巷、临江下里、下关里、张家园、桂花园、訾洲头、訾洲尾)。
(3)住宅小区:芳香路36号“晶都.公园林涧”小区,线路器材厂宿舍。芳香路46号顺祥郡小区(香山画苑二期)18-30号楼栋。
(4)临江路258号 “漓江郡府”小区。
2、电容分校学区范围:
(1)建干路(屏风路红绿灯以南至六合路口以北)
(2)屏风路2号(四中宿舍区)、4号(电容器厂宿舍区)。
(3)六合路1号—19号,41号—65号。
(4)建干里、花园村、花园里、阳家里范围内的外来人员随迁子女
(1)朝阳路北侧(含朝阳路1号、3号、21号奇峰小筑、朝阳路5号雁山区农业推广站家属区、朝阳路15号广西桂林农业学校家属区、朝阳西路10号、12号、14号、16号、18号、20号、22号)。
(2)普陀路从朝阳路口到东环路口地段两侧(含普陀路34号七星公园家属区、普陀路36号彰泰睿城、普陀路40柑桔所家属区、普陀路41号、普陀路43号东江苗圃家属区、普陀路48号雁山区交通局家属区、普陀路51号七星交警家属区、普陀路53号航天新村、普陀路54号原第二绿化工程处家属区、普陀路55香山画苑、普陀路56丰泽园、羊角山南巷11号翠竹阁、普陀路58号桂林林业学校家属区、普陀路59号园林苑小区、普陀路62号邮政局家属区、普陀路64号羊角山小区、环城北二路羊角山小区、普陀路65号雁山区农机局家属区、普陀路97号汇丰小区、普陀路66号东环市场商住楼)。
(3)环城北二路(含环城北二路2号皮件厂家属区、环城北二路6号酱料厂家属区、环城北二路9号七星建筑公司家属区、环城北二路11号金环大厦、环城北二路12号小区综合楼、环城北二路13号、环城北二路16号原经济干校家属区、环城北二路17号、环城北二路18号东环车场家属区、环城北二路20号桂林市公安局治安巡逻警察支队家属区)。
(4)东环路口以东的六合路地段两侧(含六合路66号、135号漓江无线电厂家属区、六合路68号信息苑、六合路82号、123号桂林电子科技大学家属区、六合路84号电子苑、六合路86号汇通小学家属区、六合路88号无线电二厂家属区、六合路88号怡景阁小区、六合路96号无线电五厂家属区、六合路98号激光研究所家属区、竹桥路28号激光研究所家属区、六合路123号科技苑、六合路125号东环苑、六合路127号五环苑、六合路129号、六合路133号漓江无线电厂回迁房、六合路139号桂林市地震台家属区)。
(5)金鸡路(含金鸡路1号电科大家属区、金鸡路52号、金鸡路68号瑞祥花园、金鸡路2号、74号桂林航天工业学院家属区)。
(6)靖江路1号(桂林林业学校家属区)。
农业户口
(1)穿山街道办事处汇通路1、2组、太平里3、4组;
(2)朝阳乡岩前村委竹桥村;
(3)朝阳乡新建村委唐家里村、毛家村、挂子山村。
启明星小学
横塘路、英才路北大公馆新建住宅小区、英才路16号科赛·智汇城小区、英才路12号英才园安居小区、英才科技园创业五道1号东苑国际小区、横塘路2号兴进锦城小区、朝阳乡湖塘村委三甲村、大路村、马鞍村。以上属于我校学区范围。
东昇小学
(一)户籍属于七里店路(不含1号)、铁山路、育才路96号伴山云庐、星辉路8号交投彰泰·漓东新城小区的非农业户籍;户籍属于江背村、西江村的适龄儿童。其中,非农业户籍具体包含:七里店路11号小区、七里店路66号小区、桂磨安居小区(七里店路48号)、合通·巴比伦(七里店路98号)、翡翠·潮庭(七里店路 69 号)、育才路96号伴山云庐已交房入住户、星辉路8号交投彰泰·漓东新城小区已交房入住户和七里店路126号、七里店路80号、铁山路4号、铁山工业园内的居民住宅住户。
(二)东昇学区范围内符合政策的外来人员随迁子女;
(三)育才、石油学区范围内符合政策的外来人员随迁子女。
穿山小学
1.漓江路从漓江桥至骖鸾路口南侧。
2.穿山村委1-11组、16-27组。
3.七星花园、穿山小街、梨子园。
4.住地在施家园的农业户, 施家园梨园路以南的非农户(即施家园路31号起单号龙隐苑2区,28号起双号龙隐苑1区)。
5.新建小区:国展购物公园、中软现代城、时代天悦、香格里拉、漓江路一巷同和颐园、漓江路13号竣为公寓及天香佳园小区。漓江路19号鑫兴恒·云景台小区一期1号、2号、3号、5号楼栋。
(一)学区生招生范围
户籍属于达尔曼、碧水康城、东晖国际公馆、三源小区、彰泰·兰乔圣菲、彰泰·春天、彰泰·联发沁园春、环城南一路36号漓东中心36号小区1-3栋住宅小区、穿山东路16-1号樟木小学教师集资楼以及樟木王家里、莫家里、巷口村、东边洲、吴家里、渡头村的辖区适龄儿童;
(二)学区范围内符合政策的外来人员随迁子女;
(三)桂林市英才小学学区范围内符合政策的外来人员随迁子女;
1.滩头小村、六狮洲、王家碑的生源。
2.辰山路1号(电科所)、2号(味精厂)的外来人员随迁子女;环城北二路46号(桂花园)、48号(屏风花园)、50号、52号(漓江花园)、56-1号(医学院宿舍区)、56-2号(工学院宿舍区)、56-3号(澳洲花园)、56-4号(东城别墅区)、58号(澳洲假日)、60号(东城景苑)、66号(东城雅苑)、85号(富康苑)、91号(百合苑)、95号(桃花源小区)、148号(桂林市路灯管理处)、97号的外来人员随迁子女;建干路36号中海·元居住宅小区、38号华郡小区(冠城大通小区)、87号联发·旭景——御景园小区、建干路 42 号兴进御园一期的百合苑 1-4 栋、莲花苑 5-10 栋、玫瑰苑 11-17栋、兰花苑 41-47 栋、牡丹苑18-40栋的外来人员随迁子女。
(一)和平村委、光辉村委的辖区适龄儿童;
(二)学区范围内符合政策的外来人员随迁子女;
(三)桂林市育才融创实验学校(小学部)学区范围内符合政策的外来人员随迁子女;
备注:七星区全面实行“不动产(房产)学位锁定”政策,即在校生入学使用的不动产(房产)全部锁定。
(一)西南本部(朝阳路22号)
1.西南村委(欧家村、寨山脚、乌山里、西村、南村、庄上村)、丫吉村委(司公村、邓家村、田心村、丫吉村)、岩前村委(葛家村、赵家村、岩前村)的自然村农村户籍子女及外来人员随迁子女
2.朝阳路1号、3号、5号、15号、21号,朝阳西路10~22双号外来随迁子女
(二)新建分校(金鸡路76号)
1.新建村委(冷水塘、龙汗塘、上边村、下边村、园里村、山脚底村)的自然村农村户籍子女及外来人员随迁子女
2.竹桥村、毛家村、挂子山村、唐家里村、普陀路34号七星公园家属区、36号彰泰睿城、38号、40号柑桔所家属区、41号、43号东江苗圃家属区、48号雁山区交通局家属区、51号七星交警家属区、53号航天新村、54号原第二绿化工程处家属区、55号香山画苑、56号丰泽园、羊角山南巷11号翠竹阁、58号桂林林业学校家属区、59号园林苑小区、62号邮政局家属区、64号羊角山小区、65号雁山区农机局家属区、66号东环市场商住楼、97号汇丰小区;环城北二路羊角山小区、2号皮件厂家属区、6号酱料厂家属区、9号七星建筑公司家属区、11号金环大厦、12号小区综合楼、13号、16号原经济干校家属区、17号、18号东环车场家属区、20号桂林市公安局治安巡逻警察支队家属区;六合路66号漓江无线电厂家属区、68号信息苑、82号桂林电子科技大学家属区、84号电子苑、86号汇通小学家属区、88号无线电二厂家属区、88号怡景阁小区、96号无线电五厂家属区、98号激光研究所家属区、123号桂林电子科技大学家属区、123号科技苑、125号东环苑、127号五环苑、129号、133号漓江无线电厂回迁房、135号漓江无线电厂家属区、139号桂林市地震台家属区;竹桥路28号激光研究所家属区;金鸡路1号桂林电子科技大学家属区、2号桂林航天工业学院家属区、17号茶叶科学研究所家属区、52号、68号瑞祥花园、74号桂林航天工业学院家属区、靖江路1号桂林林业学校家属区、穿山街道办事处汇通路一组、二组、太平里三组、四组的外来人员随迁子女。
(一)敢兴村委各自然村(江洲村,上杨梅江村,下杨梅江村,敢兴上村,敢兴下村,马家里村,宝介山村,石门村,瓦厂);
(二)七星区石门片(原华侨农场场部职工、居民,包含上车头安置户、黄沙桥搬迁户),扒头岭;
(三)马家坊;
(四)符合条件的外来人员随迁子女、户籍在五城区外的学生(一方法定监护人具有本城区户籍且名下持有在本城区的自有产权居住房并实际居住的)。
(一)竹江村、下车头村、沙洲村、畔塘村、上车头村(部分)。
(二)桂林华侨农场的四分场、五分场。
(三)符合条件的外来人员随迁子女、户籍在四城区外学生。
(一)桂林理工大学在职在编教职工子女。
(二)桂林理工大学人事代理聘用教职工子女。
(三)在招收完成“招生范围”(1)和(2)适龄儿童还有剩余学位的情况下适当招收花园里1至3组、六合路4组、建干里5至6组、阳家里7-9组农业户籍(例如:**组)适龄儿童。























桂林市临桂区城区第一小学
一、东至铁路与龙门路交接,龙门路以南至万福路止;
二、西至虎山路往北与建设路交接的以东、以南片区;
三、西南由虎山路尾往南接万福路(含和公馆及周边居民区);
四、北至建设路与人民路交接的以西以南片区(不含广汇·汇悦城)。

桂林市临桂区城区第二小学
一、东至铁路以西,由大圆盘天桥下铁路至龙门路龙门吊以西;
二、西由建设路、环湖路与世纪东路交汇处以东片区;建设路往东接人民路(红绿灯)以北片区;
三、南由人民路以东,人民路、临政路口交汇处(红绿灯)至老菜市龙门路(止于龙门吊)以北片区;
四、北由大圆盘往世纪东路以南,止于环湖路口;大圆盘往金山路以南,金山路以东止于铁路;
五、人民路与建设路交汇处的广汇·汇悦城小区。

桂林市临桂区城区第三小学
一、东到天下步行街(含步行街、香樟林、二七一地质队及周边自建房);

桂林市临桂区冠信远辰实验小学
一、东到熊虎山庄与岩塘路以东延线交接处以北片区(含慧佳城、国际西苑、滨江8号公馆、水墨御境);

桂林市临桂区桂康小学
一、东以锦泰佳园、广汇御观山至一品尚城(不含一品尚城)的西面,以金水路西面都市心语以北片区(不含都市心语);
二、南以二七一为界的以北片区(不含二七一及周边自建房);
三、西以天下步行街东侧的桐兴巷以东片区(机场路与桂康路的区间);
四、北以桐兴巷东侧的鲁山路(机场路)以南片区。
桂林市临桂区桂康小学2025年学区示意图
(说明:此图红线范围内为桂林市临桂区桂康小学2025年学区范围)

二、南至虎山路延长线至大律路(经三路)延长线与新龙路交接的以西片区,西南至新龙路与西城大道交接的以东以北片区;
三、北至世纪东路与大山路、仙湖路交接的沿路小区(含佳和花园、长岛十六区、D区、福邸嘉园、丽泽家园等);
四、世纪东路与环湖路北交接的以南、以西片区;
五、世纪东路接宏谋大道以南、以东片区。
(说明:此图红线范围内为桂林市临桂区环湖小学2025年学区范围)

桂林市临桂区实验小学
一、金水路东面的一品尚城(含一品尚城)以南区域。
二、以金水路西面的都市心语(含都市心语)以南,往西至金水公园(不含二七一、香樟林)为界的以南片区。
三、金山路与铁路交接以东片区,南至五谷村、岭脚底村。
四、西南至铁路以东、临政路与兴临路交接的以南以东片区(含园丁公寓第五期及周边自建房等)。

桂林市临桂区汇荣小学
一、西城大道以西,世纪西路以北(上蔡塘、下蔡塘、兴荣郡、美好家园、汇荣·桂林桂林、彰泰红);
二、西城大道与机场路(两江大道)交叉路口沿机场路往西至僚田收费站以北沿途片区(含华骊茗城、颐景城、新城国奥花园、集美金科东方)。

桂林市临桂区麓湖小学
一、万福路以南,西城大道以东,人民路延长线以西,致远路以北片区。
二、具体包括:花样年小区、西宸源著小区、辰曦里、岭上村、金桥水岸小区、山水郡小区、五品金龙小区、小律街、山枣村、秀兰郡府小区、顺和苑、芭提雅小区、麓湖国际小区等。

桂林市临桂区致远小学
一、西城大道以西,万平路以南,机场路(两江大道)以东片区(含滨江明珠、兴汇城、欢乐颂、桂医熙镜、吾悦华府、海悦湾小区、小山头村等);
二、南至飞虎路飞虎公园止(不含飞虎林居)。
桂林市临桂区致远小学2025年学区示意图
(说明:此图红线范围内为桂林市临桂区致远小学2025年学区范围)

桂林师范高等专科学校
附属崇文小学
一、两江大道以东、山水大道及人和路以南、人和路以西、万平路以北片区(含彰泰·城市1号、彰泰·公园1号、碧桂园、三祺澜湖国际、万达九著、翻山底村、兰塘村、洋田村、悦溪府、彰泰中央城等);
二、桂林师范学院、桂林医科大学。
桂林师范高等专科学校附属崇文小学2025年学区示意图
(说明:此图红线范围内为桂林师范高等专科学校附属崇文小学2025年学区范围)

桂林市临桂区新城小学
一、世纪西路以南、西城大道以西、凤凰路以东、公园北路以北(飞扬国际、庄里村、嵅陂村、公园大地、彰泰冠臻园)。
二、西城大道以西、三元路南、凤凰路以东、世纪西路以北(山水凤凰城)。
三、山水大道以南、凤凰路以东、政宁路以西、洋田路以北、人和路以东(地王国际小区、国韵村小区、山水华庭小区)。
桂林市临桂区新城小学2025年学区示意图
(说明:此图红线范围内为桂林市临桂区新城小学2025年学区范围)

桂林市临桂区榕门小学
一、四塘镇刘村村委所辖村庄。
二、广福路口与西城大道交汇处往东以北至飞虎公园止。
三、广福路口与西城大道交汇处往东以南秧塘工业园片区(含油塘尾扶贫移民安置点)。

桂林市临桂区中隐实验小学
西二环与中隐路交汇处往候山隧道口止以北临桂辖区内信和信、城中雅居、瑞锦欣城等住宅小区(含塔山村委)。

桂林市临桂区御景小学
一、东至鲁东路接鲁兴路以西片区(含翠苑新城、鲁山工业园、恒大城);
二、南至九里香堤以北片区(含九里香堤);
三、西至西干渠接机场路(两江大道)以东片区,止于兴盛爱地社区(含兴盛爱地社区、御景阁小区);
四、北至彰泰新城以南片区(含彰泰新城、真龙华府,不含沙塘村委所辖村庄)。

桂林市临桂区第一中学
一、北由东边山沿机场路(鲁山路)往西至鲁东路以东片区、榕山路两侧片区(含大龙家园、华利小区、鲁山工业园居民区、城区三小周边居民区、葛家塘村等,不含福达万鹂华庭及玉柴小区);

桂林市临桂区新龙中学
一、东北由仙湖路接世纪东路往东至大圆盘西南片区(含佳和花园、D区、福邸嘉园、丽泽家园、长岛十六区、昌达苑、翠湖居民区、民政局周边、东源世纪馨苑等小区);
桂林市临桂区新龙中学2025年学区范围示意图
(说明:红线范围内为桂林市临桂区新龙中学2025年学区)


桂林市临桂区三元中学
一、西城大道以西,机场路(两江大道)以东片区(含耀辉美好家园、兴荣郡、山水凤凰城、吾悦公馆、汇荣桂林桂林、上蔡塘、下蔡塘、彰泰红、飞扬国际、鑫隆公园大地、彰泰公园1号、彰泰城市1号、碧桂园、彰泰中央城、彰泰冠臻园、国韵村、地王国际、三祺澜湖国际、山水华庭、新外滩、万达九著、联发悦溪府、鼎越城、翻山底村、洋田村、庄里村、嵅陂村、兰塘村、花堽村委陆家村);

桂林市临桂区第二初级中学
一、临政路口沿临政路往南经区政府至老检察院与五谷村片区(含侯寨、岭脚底村)。

桂林市临桂区榕门初级中学(暂命名)
一、以西城大道与三中路北交叉口为起点线,从兴汇城往龙旺海悦湾方向延伸至机场路止;西城大道往西至四塘镇新宅村止,左右两边小区、村庄、自建房等。

说明:
一、各学校从2025年秋季招生(含转学插班)起,遵照调整后的服务范围开展相关工作。为确保稳定,已在临桂城区公办义务学校就读的学生,因服务范围调整而变成跨学区的,一律留在原学校就读。
二、各学区的认定范围,不含未竣工、未销售的住宅小区。
灵川县2025年学区划分
(一)划片范围
原则上按《灵川县义务教育学校学区划分规定》执行,小学须与辖区派出所核对适龄儿童数,初中须与辖区内小学核对毕业生数并与辖区派出所核对适龄儿童数,确保应读尽读。
(二)招生计划
1.县直义务教育学校招生计划

2.乡镇义务教育学校(含三街中学、大圩中学)招生计划按照户籍管理属地原则及本乡镇学区划分规定,做到应收尽收,并根据实际招生人数设定班级数。
(三)录取流程
1.线上审核:通过公安、自然资源、社保等部门系统自动核验户籍、房产、社保等信息,生成核验结果。招生学校负责初审(学生线上报名截止日起10个工作日内),县教育局复核(学校初审截止日起10个工作日内)。
2.线下审核:特殊群体的线下报名材料由招生学校负责初审(与线上审核时间同步);各类优抚对象的材料由县教育局负责审核后(与线上审核时间同步)转各招生学校。各学校在规定时间内将上述两类线下报名学生信息录入招生平台中,县教育局负责线上复核。
3.分批次录取:在线上、线下报名信息及材料全部复核完成后,确定并告知拟录取学生名单。优先A类,依次为B、C、D、E、F类,额满为止。
外来或进城务工人员随迁子女(D、E类):外县户籍具备“一证双合法”或本县户籍具备“双合法”条件的外来或进城务工(经商)人员随迁子女,按下列排序办法安排入学:
①就读儿童、少年的法定监护人在申请就读学校学区内有合法房产。同等情况下,以商品房交房日期先后排序。
②法定监护人在流入地务工,有国家规定的企事业单位劳动用工合同并附务工所在地社会劳动保险所缴纳的城镇职工社保证明。同等情况下,提供缴纳社保证明时间长者优先。
③法定监护人在流入地有工商营业执照。同等情况下,实际营业时间长者优先。
④法定监护人在流入地有租赁房屋。同等情况下,“居住证”签注时间长者优先。





来源:居桂林、各城区教育局
